Управление компонентами
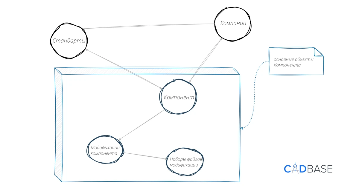
Организуйте компоненты с модификациями. Структурированная иерархия данных для легкого поиска и повторного использования.
- Контроль версий
- Поиск по параметрам
- Организация наборов файлов
Присоединяйтесь к сообществу инженеров, DIY-энтузиастов и профессионалов для обмена идеями и совместной работы. Управляйте 3D-проектами и воплощайте их в жизнь - просто.
Хранение деталей и 3D-просмотр
От проектирования до производства в одной платформе
Организуйте компоненты с модификациями. Структурированная иерархия данных для легкого поиска и повторного использования.
Присоединяйтесь к сообществу инженеров, DIY-энтузиастов и профессионалов. Совместно работайте над проектами.
Доступ к API через JSON Web Token (JWT) вашего аккаунта. Легко подключайте инструменты, расширяйте функциональность и автоматизируйте задачи.
Экспортируйте 3D-модели из FreeCAD или Blender прямо в облачное хранилище CADBase. Организуйте файлы с версионностью и доступом для команды.
Предоставляйте доступ коллегам и партнерам. Отслеживайте изменения и управляйте версиями проектов в реальном времени.
Создавайте библиотеки компонентов, настраивайте права доступа и сохраняйте резервные копии проектов в защищенном облаке.
Полезные материалы о платформе CADBase, интеграциях и лучших практиках
Присоединяйтесь к сообществу 3D-художников и инженеров, которые хранят и управляют своими работами на платформе
Бесплатно • Не требует привязки карты